(+94) 773910287
[email protected]
Downloads
Tamil Tamil
ta Tamilen Englishsi Sinhala
BATAWATTA T.M.V.

பட்டவத்த தமிழ் மகா வித்தியாலயம்

பசறை வலயம்

BATAWATTA T.M.V.
  • Register
  • Login
BATAWATTA T.M.V.

பட்டவத்த தமிழ் மகா வித்தியாலயம்

பசறை வலயம்

  • முகப்பு பக்கம்
  • பள்ளி பற்றி
    • வரலாறு மற்றும் மரபுகள்
      • வரலாறு
      • கடந்த அதிபர்கள்
    • அடையாளம்
      • அடையாளம்
      • பார்வை மற்றும் பணி
      • பள்ளி பாடல்
      • முகடு மற்றும் குறிக்கோள்
      • பள்ளி கொடி
      • பள்ளி வண்ணங்கள்
      • சீருடை
      • ஹவுஸ் சிஸ்டம்
    • விதிகள்
  • கல்வியாளர்கள்
    • பாடத்திட்டம்
      • இரண்டாம் பிரிவு
    • நிர்வாகி
      • மேலாண்மை அமைப்பு
    • கல்வி ஊழியர்கள்
      • முதல்வர்
      • துணை முதல்வர்
      • பயிற்சி ஊழியர்கள்
      • கல்வி அல்லாத பணியாளர்கள்
      • முன்னுரிமை வாரியம்
    • மாணவர் செயல்திறன்
    • சேர்க்கை
  • செய்தி
  • சாதனைகள்
  • கிளப்புகள்
  • கேலரி
  • காண்டாக்ட்

கல்வியாளர்கள்

Toggle navigation

நிர்வாகி

  • மேலாண்மை அமைப்பு
  1. Home
  2. கல்வியாளர்கள்
  3. நிர்வாகி
  4. மேலாண்மை அமைப்பு

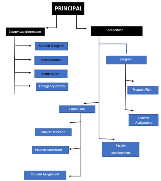
மேலாண்மை அமைப்பு

BATAWATTA T.M.V.

பட்டவத்த தமிழ் மகா வித்தியாலயம்

பசறை வலயம்

Usefull Links

  • பள்ளி சுயவிவரம்
  • செய்தி
  • சாதனைகள்
  • கிளப்புகள்
  • சேர்க்கை
  • மாணவர் செயல்திறன்
  • முதல்வரின் செய்தி
  • IT கிளப்

Contact us

  • :  
  • BATTAWATTA MADULSIMA

: (+94)773910287

: (+94)773910287

: [email protected]

Supported By

© 2026 BATAWATTA T.M.V.. All rights reserved. Design with by Webcomms Global | Help Desk